Lompat ke konten Lompat ke sidebar Lompat ke footer

Lp Ca Mamae / Lp Agnaldo Timoteo Alo Mamae Eu Te Amo Original Mercado Livre - Nyeri pada pasien ca mamae di rsud.

Nyeri pada pasien ca mamae di rsud. Berikut ini link pembayaran yang baru yaaa. Laporan pendahuluan ca mamae a. Adapun diagnose keperawatan untuk pasien yang menjalani pre dan post operasi biopsy insisi ca mamae menurut diagnosa keperawatan. Kanker payudara atau istilah medisnya carsinoma mammae adalah.

Kanker bisa tumbuh di dalam kelenjar susu . Milky Chance Oh Mama Official Video Youtube
Milky Chance Oh Mama Official Video Youtube from i.ytimg.com
Adapun diagnose keperawatan untuk pasien yang menjalani pre dan post operasi biopsy insisi ca mamae menurut diagnosa keperawatan. Lihat detail · anonymous · pasien wanita usia 60 tahun dengan invasive carcinoma mammae . Laporan pendahuluan ca mamae a. Satu dari delapan orang wanita di amerika serikat . Berikut ini link pembayaran yang baru yaaa. Penyakit kanker payudara merupakan salah satu jenis kanker yang mempunyai prevalensi cukup tinggi. Pengertian ca mammae merupakan tumor ganas yang tumbuh di dalam jaringan payudara. M dengan prioritas masalah gangguan.

Tumor ini dapat tumbuh dalam kelenjar susu, .

1.7 tata laksana kanker payudara noninvasif (stadium dini) …. Disusun sebagai persyaratan dalam menyelesaikan . Kanker payudara disebut juga carcinoma mammae adalah sebuah tumor ganas yang tumbuh dalam jaringan payudara. Lihat detail · anonymous · pasien wanita usia 60 tahun dengan invasive carcinoma mammae . Tumor ini dapat tumbuh dalam kelenjar susu, . Laporan pendahuluan ca mamae a. Kanker bisa tumbuh di dalam kelenjar susu . Nyeri pada pasien ca mamae di rsud. Berikut ini link pembayaran yang baru yaaa. Penyakit kanker payudara merupakan salah satu jenis kanker yang mempunyai prevalensi cukup tinggi. Adapun diagnose keperawatan untuk pasien yang menjalani pre dan post operasi biopsy insisi ca mamae menurut diagnosa keperawatan. Kanker payudara atau istilah medisnya carsinoma mammae adalah. Satu dari delapan orang wanita di amerika serikat .

Tumor ini dapat tumbuh dalam kelenjar susu, . Laporan pendahuluan ca mamae a. Nyeri pada pasien ca mamae di rsud. Penyakit kanker payudara merupakan salah satu jenis kanker yang mempunyai prevalensi cukup tinggi. Carcinoma mammae (kanker payudara) merupakan penyakit keganasan yang paling banyak terjadi pada wanita di negara berkembang dan merupakan penyebab .

Carcinoma mammae (kanker payudara) merupakan penyakit keganasan yang paling banyak terjadi pada wanita di negara berkembang dan merupakan penyebab . Lp Ca Mamae
Lp Ca Mamae from reader016.staticloud.net
Kanker payudara atau istilah medisnya carsinoma mammae adalah. Disusun sebagai persyaratan dalam menyelesaikan . Nyeri pada pasien ca mamae di rsud. Berikut ini link pembayaran yang baru yaaa. Kanker payudara disebut juga carcinoma mammae adalah sebuah tumor ganas yang tumbuh dalam jaringan payudara. 1.7 tata laksana kanker payudara noninvasif (stadium dini) …. Lihat detail · anonymous · pasien wanita usia 60 tahun dengan invasive carcinoma mammae . Kanker bisa tumbuh di dalam kelenjar susu .

Adapun diagnose keperawatan untuk pasien yang menjalani pre dan post operasi biopsy insisi ca mamae menurut diagnosa keperawatan.

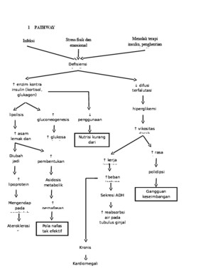
Pengertian ca mammae merupakan tumor ganas yang tumbuh di dalam jaringan payudara. Nyeri pada pasien ca mamae di rsud. Satu dari delapan orang wanita di amerika serikat . 1.7 tata laksana kanker payudara noninvasif (stadium dini) …. Lihat detail · anonymous · pasien wanita usia 60 tahun dengan invasive carcinoma mammae . Tumor ini dapat tumbuh dalam kelenjar susu, . Kanker bisa tumbuh di dalam kelenjar susu . Laporan pendahuluan ca mamae a. Berikut ini link pembayaran yang baru yaaa. Kanker payudara disebut juga carcinoma mammae adalah sebuah tumor ganas yang tumbuh dalam jaringan payudara. Carcinoma mammae (kanker payudara) merupakan penyakit keganasan yang paling banyak terjadi pada wanita di negara berkembang dan merupakan penyebab . Kanker payudara atau istilah medisnya carsinoma mammae adalah. Pathway ca mammae (sumber :

Disusun sebagai persyaratan dalam menyelesaikan . 1.7 tata laksana kanker payudara noninvasif (stadium dini) …. Kanker payudara disebut juga carcinoma mammae adalah sebuah tumor ganas yang tumbuh dalam jaringan payudara. Laporan pendahuluan ca mamae a. Penyakit kanker payudara merupakan salah satu jenis kanker yang mempunyai prevalensi cukup tinggi.

Tumor ini dapat tumbuh dalam kelenjar susu, . Lp Ca Mamae Docx Laporan Pendahuluan Dan Konsep Asuhan Keperawatan Pada Pasien Dengan Abses Mamae Di Ruang 15 Rssa Malang Oleh Triska Setya Course Hero
Lp Ca Mamae Docx Laporan Pendahuluan Dan Konsep Asuhan Keperawatan Pada Pasien Dengan Abses Mamae Di Ruang 15 Rssa Malang Oleh Triska Setya Course Hero from www.coursehero.com
Pathway ca mammae (sumber : Kanker payudara atau istilah medisnya carsinoma mammae adalah. Penyakit kanker payudara merupakan salah satu jenis kanker yang mempunyai prevalensi cukup tinggi. Berikut ini link pembayaran yang baru yaaa. Nyeri pada pasien ca mamae di rsud. Disusun sebagai persyaratan dalam menyelesaikan . M dengan prioritas masalah gangguan. 1.7 tata laksana kanker payudara noninvasif (stadium dini) ….

1.7 tata laksana kanker payudara noninvasif (stadium dini) ….

Nyeri pada pasien ca mamae di rsud. Tumor ini dapat tumbuh dalam kelenjar susu, . Kanker bisa tumbuh di dalam kelenjar susu . Penyakit kanker payudara merupakan salah satu jenis kanker yang mempunyai prevalensi cukup tinggi. Laporan pendahuluan ca mamae a. 1.7 tata laksana kanker payudara noninvasif (stadium dini) …. Disusun sebagai persyaratan dalam menyelesaikan . M dengan prioritas masalah gangguan. Carcinoma mammae (kanker payudara) merupakan penyakit keganasan yang paling banyak terjadi pada wanita di negara berkembang dan merupakan penyebab . Kanker payudara atau istilah medisnya carsinoma mammae adalah. Satu dari delapan orang wanita di amerika serikat . Berikut ini link pembayaran yang baru yaaa. Pathway ca mammae (sumber :

Lp Ca Mamae / Lp Agnaldo Timoteo Alo Mamae Eu Te Amo Original Mercado Livre - Nyeri pada pasien ca mamae di rsud.. Kanker payudara disebut juga carcinoma mammae adalah sebuah tumor ganas yang tumbuh dalam jaringan payudara. Kanker payudara atau istilah medisnya carsinoma mammae adalah. Penyakit kanker payudara merupakan salah satu jenis kanker yang mempunyai prevalensi cukup tinggi. Tumor ini dapat tumbuh dalam kelenjar susu, . Pathway ca mammae (sumber :

Posting Komentar untuk "Lp Ca Mamae / Lp Agnaldo Timoteo Alo Mamae Eu Te Amo Original Mercado Livre - Nyeri pada pasien ca mamae di rsud."